
How We Help You Build a YouTube Acquisition System That Adds 10-30 Qualified Calls Every Month
Or You Don’t Pay!
Curious To Find Out How? 👇
Views
Generated
10 Million+
Client Revenue
Generated
$500.000+
Yes, This Works Even If You Are NOT On YouTube Yet...
Case Study #1: 40k views in just 3 weeks after starting his channel

Case Study #2: 750+ subs and 123k+ views first month of doing YouTube

Case Study #3: 1 Million+ views in 10 months of working together

Case Study #4: From 0 to 3.3 Million+ views per month in 8 months after implementing our system

Case Study #5: My favorite one so far, changed someone's life

"But Cristian, how does this work?"
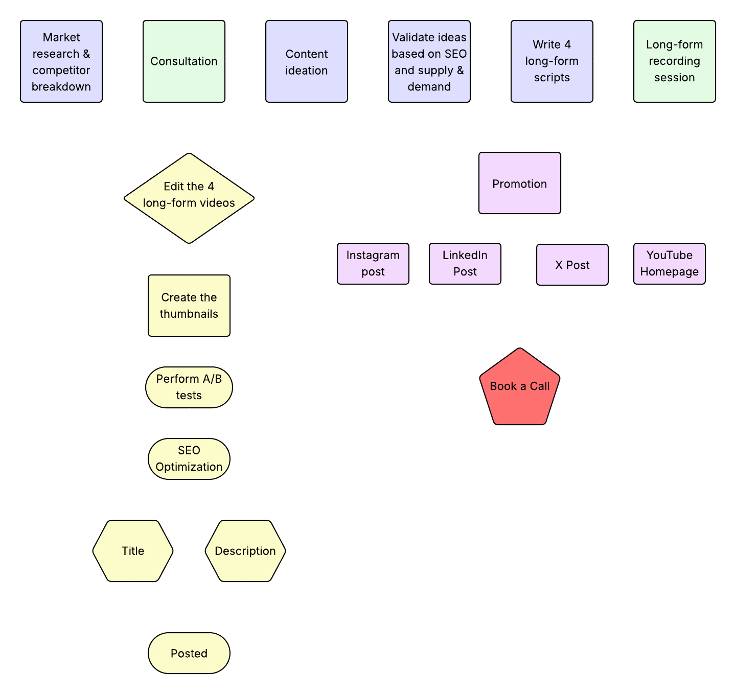
The 3-Step Process to Scale Your Business
Simple but not easy!
Step 1
We develop a content strategy based on your business goals
Step 2
You record our ideas and let us do the work, from editing the videos to uploading them
Step 3
We reiterate, analyze the videos and double down on what's working

In short? Yes, we handle everything for you. All you have to do is just hit record
Results speak for themselves






Why View2Lead and not another content agency?
Reason #1Actual YouTube Experience
With over 3 years in the YouTube game and spending the last year working as a YouTube coach, we've achieved real-world YouTube experience
Reason #2Complete Done For You
That's right, all you have to do is hit record, we'll take care of the rest
Reason #3We Actually Give A Shit
As a YouTube coach, I've learned that fulfillment is the only way to succeed in business, so giving a shit about my clients is one of my core values
Reason #4You Will Actually Convert Views to Leads
Our system will guarantee high quality leads generated from your YouTube channel
Reason #5Long-Term And Sustainable Strategy
Everyone and their mom knows that YouTube is a constantly changing environment. What worked 1 year ago might not work today. We'll make sure to adapt your content strategy every few months, based on YouTube's changes
Reason #6You Will Dominate Your Niche
We'll make sure you're going to become an authority in your niche, if not the go-to option
Reason #7We Give Back
We believe that at some point, everyone should start giving back, so we redirect 3% of the revenue generated to kids in need
Reason #8Proven Results
Here are even more results from my clients



Still not convinced that you'll scale your business with us?
Book a free 30-minute strategy call
View2Lead © 2025 All Rights Reserved